№100 ГДЗ Рымкевич 10-11 класс (Физика)
Решение #1
Решение #2
Решение #3

Рассмотрим вариант решения задания из учебника Рымкевич 10-11 класс, Дрофа:
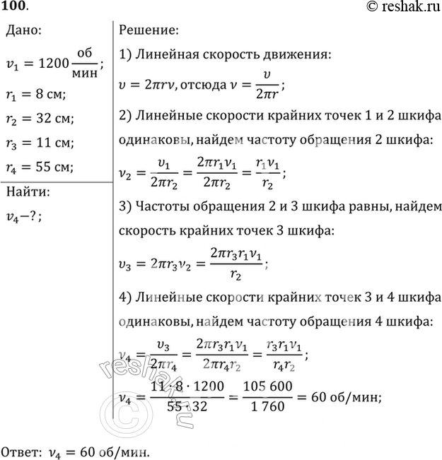
Движение от шкива I (рис. 21) к шкиву IV передается при помощи двух ременных передач. Найти частоту обращения (в об/мин) шкива IV, если шкив I делает 1200 об/мин, а радиусы шкивов r1 = 8 см, г2 = 32 см, г3 = 11 см, г4 = 55 см. Шкивы II и III жестко укреплены на одном валу.
*размещая тексты в комментариях ниже, вы автоматически соглашаетесь с пользовательским соглашением