№1093 ГДЗ Рымкевич 10-11 класс (Физика)
Решение #1
Решение #2

Рассмотрим вариант решения задания из учебника Рымкевич 10-11 класс, Дрофа:
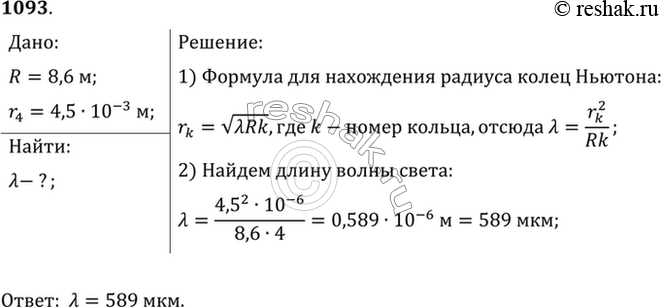
В установке для наблюдения колец Ньютона используется плосковыпуклая линза с радиусом кривизны 8,6 м. При освещении установки монохроматическим светом, падающим нормально на плоскую поверхность линзы, радиус четвертого темного кольца был равен 4,5 мм. Определить длину волны света, если наблюдение велось в отраженном свете.
*размещая тексты в комментариях ниже, вы автоматически соглашаетесь с пользовательским соглашением