№1103 ГДЗ Рымкевич 10-11 класс (Физика)
Решение #1
Решение #2

Рассмотрим вариант решения задания из учебника Рымкевич 10-11 класс, Дрофа:
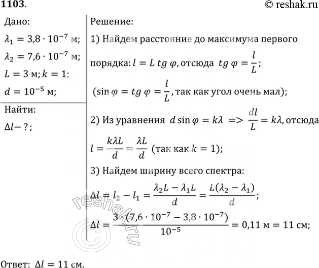
Какова ширина всего спектра первого порядка (длины волн заключены в пределах от 0,38 до 0,76 мкм), полученного на экране, отстоящем на 3 м от дифракционной решетки с периодом 0,01 мм?
*размещая тексты в комментариях ниже, вы автоматически соглашаетесь с пользовательским соглашением