№1112 ГДЗ Рымкевич 10-11 класс (Физика)
Решение #1
Решение #2
Решение #3

Рассмотрим вариант решения задания из учебника Рымкевич 10-11 класс, Дрофа:
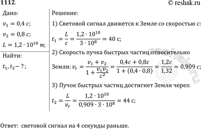
С космического корабля, движущегося к Земле со скоростью 0,4с, посылают два сигнала: световой сигнал и пучок быстрых частиц, имеющих скорость относительно корабля 0,8с. В момент пуска сигналов корабль находился на расстоянии 12 Гм от Земли. Какой из сигналов и на сколько раньше будет принят на Земле?
*размещая тексты в комментариях ниже, вы автоматически соглашаетесь с пользовательским соглашением