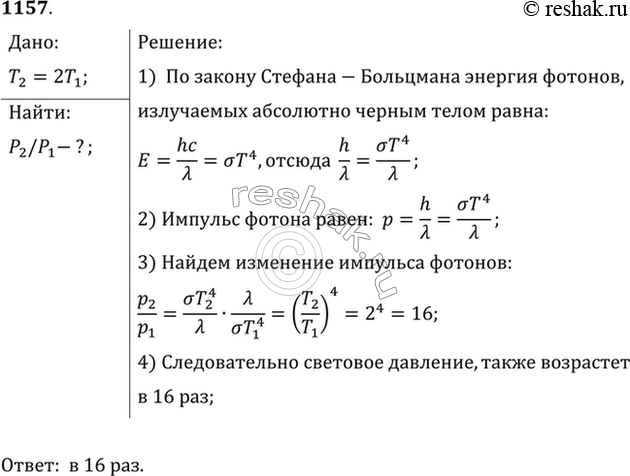
№1157 ГДЗ Рымкевич 10-11 класс (Физика)
Решение #1
Решение #2

Рассмотрим вариант решения задания из учебника Рымкевич 10-11 класс, Дрофа:
Во сколько раз возрастает световое давление, создаваемое излучением звезды, при повышении температуры ее поверхности в 2 раза?
*размещая тексты в комментариях ниже, вы автоматически соглашаетесь с пользовательским соглашением