№1218 ГДЗ Рымкевич 10-11 класс (Физика)
Решение #1
Решение #2

Рассмотрим вариант решения задания из учебника Рымкевич 10-11 класс, Дрофа:
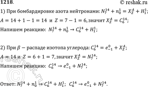
При бомбардировке азота нейтронами из образовавшегося ядра выбрасывается протон. Написать реакцию. Полученное ядро изотопа углерода оказывается b-радиоактивным. Написать происходящую при этом реакцию.
*размещая тексты в комментариях ниже, вы автоматически соглашаетесь с пользовательским соглашением