№589 ГДЗ Рымкевич 10-11 класс (Физика)
Решение #1
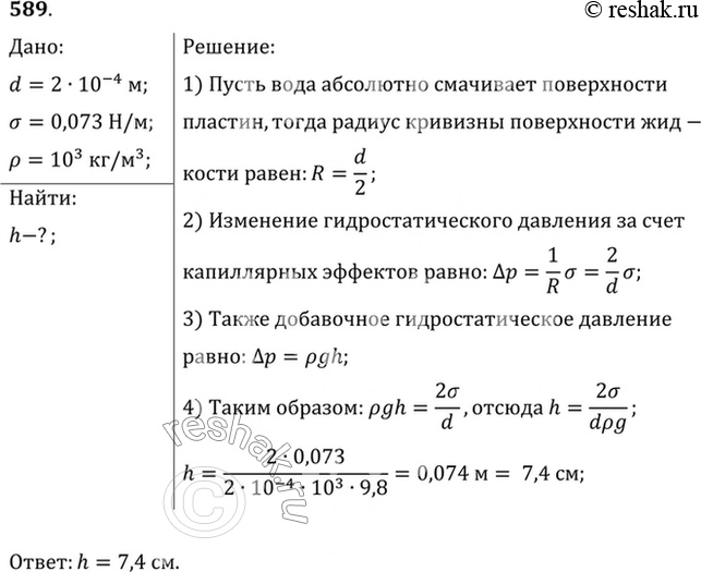
Решение #2
Решение #3

Рассмотрим вариант решения задания из учебника Рымкевич 10-11 класс, Дрофа:
На какую высоту поднимется вода между параллельными пластинками, находящимися на расстоянии 0,2 мм друг от друга?
*размещая тексты в комментариях ниже, вы автоматически соглашаетесь с пользовательским соглашением