№594 ГДЗ Рымкевич 10-11 класс (Физика)
Решение #1
Решение #2
Решение #3

Рассмотрим вариант решения задания из учебника Рымкевич 10-11 класс, Дрофа:
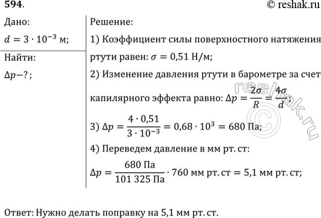
Ртутный барометр имеет диаметр трубки 3 мм. Какую поправку в показания барометра надо внести, если учитывать капиллярное опускание ртути?
*размещая тексты в комментариях ниже, вы автоматически соглашаетесь с пользовательским соглашением