№613 ГДЗ Рымкевич 10-11 класс (Физика)
Решение #1
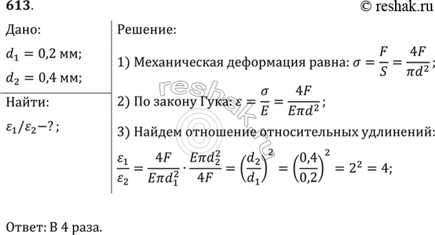
Решение #2
Решение #3

Рассмотрим вариант решения задания из учебника Рымкевич 10-11 класс, Дрофа:
Во сколько раз относительное удлинение рыболовной лесы диаметром 0,2 мм больше, чем лесы диаметром 0,4 мм, если к их концам приложены одинаковые силы?
*размещая тексты в комментариях ниже, вы автоматически соглашаетесь с пользовательским соглашением