№615 ГДЗ Рымкевич 10-11 класс (Физика)
Решение #1
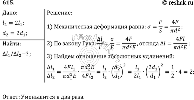
Решение #2
Решение #3

Рассмотрим вариант решения задания из учебника Рымкевич 10-11 класс, Дрофа:
Во сколько раз изменится абсолютное удлинение проволоки, если, не меняя нагрузку, заменить проволоку другой — из того же материала, но имеющей вдвое большую длину и в 2 раза больший диаметр?
*размещая тексты в комментариях ниже, вы автоматически соглашаетесь с пользовательским соглашением