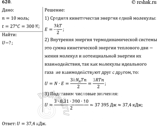
№620 ГДЗ Рымкевич 10-11 класс (Физика)
Решение #1
Решение #2

Рассмотрим вариант решения задания из учебника Рымкевич 10-11 класс, Дрофа:
Какова внутренняя энергия 10 моль одноатомного газа при температуре 27 °С?
*размещая тексты в комментариях ниже, вы автоматически соглашаетесь с пользовательским соглашением