№627 ГДЗ Рымкевич 10-11 класс (Физика)
Решение #1
Решение #2
Решение #3

Рассмотрим вариант решения задания из учебника Рымкевич 10-11 класс, Дрофа:
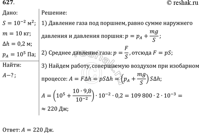
В вертикально расположенном цилиндре с площадью основания 1 дм2 под поршнем массой 10 кг, скользящим без трения, находится воздух. При изобарном нагревании воздуха поршень поднялся на 20 см. Какую работу совершил воздух, если наружное давление равно 100 кПа?
*размещая тексты в комментариях ниже, вы автоматически соглашаетесь с пользовательским соглашением