№643 ГДЗ Рымкевич 10-11 класс (Физика)
Решение #1
Решение #2
Решение #3

Рассмотрим вариант решения задания из учебника Рымкевич 10-11 класс, Дрофа:
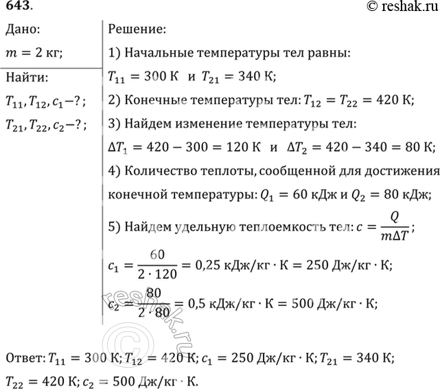
На рисунке 70 изображены графики изменения температуры двух тел в зависимости от подводимого количества теплоты. Какова начальная и конечная температура каждого тела? Каковы их удельные теплоемкости, если масса каждого из них равна 2 кг?
*размещая тексты в комментариях ниже, вы автоматически соглашаетесь с пользовательским соглашением