№644 ГДЗ Рымкевич 10-11 класс (Физика)
Решение #1
Решение #2

Рассмотрим вариант решения задания из учебника Рымкевич 10-11 класс, Дрофа:
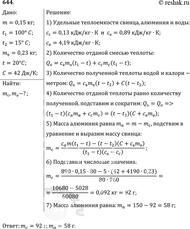
Смесь из свинцовых и алюминиевых опилок с общей массой 150 г и температурой 100 °С погружена в калориметр с водой, температура которой 15 °С, а масса 230 г. Окончательная температура установилась 20 °С. Теплоемкость калориметра 42 Дж/К. Сколько свинца и алюминия было в смеси?
*размещая тексты в комментариях ниже, вы автоматически соглашаетесь с пользовательским соглашением