№645 ГДЗ Рымкевич 10-11 класс (Физика)
Решение #1
Решение #2
Решение #3

Рассмотрим вариант решения задания из учебника Рымкевич 10-11 класс, Дрофа:
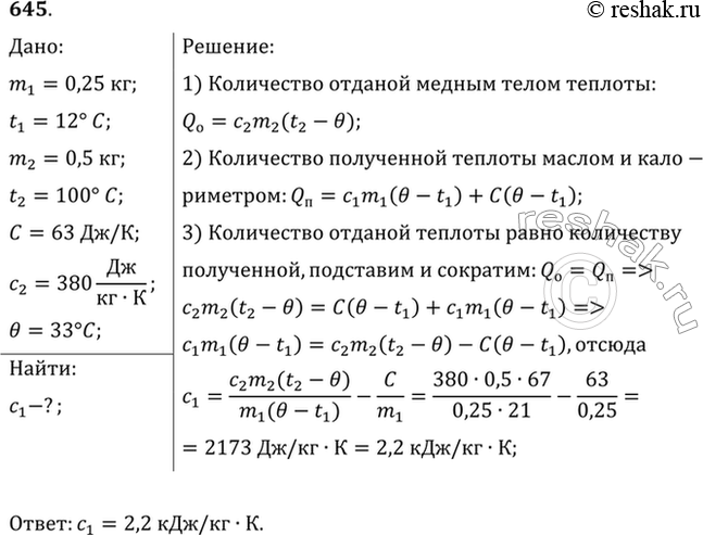
В калориметр с теплоемкостью 63 Дж/К было налито 250 г масла при 12 °С. После опускания в масло медного тела массой 500 г при 100 °С установилась общая температура 33 °С. Какова, по данным опыта, удельная теплоемкость масла?
*размещая тексты в комментариях ниже, вы автоматически соглашаетесь с пользовательским соглашением