№651 ГДЗ Рымкевич 10-11 класс (Физика)
Решение #1
Решение #2
Решение #3

Рассмотрим вариант решения задания из учебника Рымкевич 10-11 класс, Дрофа:
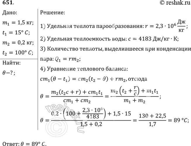
В сосуд, содержащий 1,5 кг воды при 15 °С, впускают 200 г водяного пара при 100 °С. Какая общая температура установится в сосуде после конденсации пара?
*размещая тексты в комментариях ниже, вы автоматически соглашаетесь с пользовательским соглашением