№682 ГДЗ Рымкевич 10-11 класс (Физика)

Решение #1

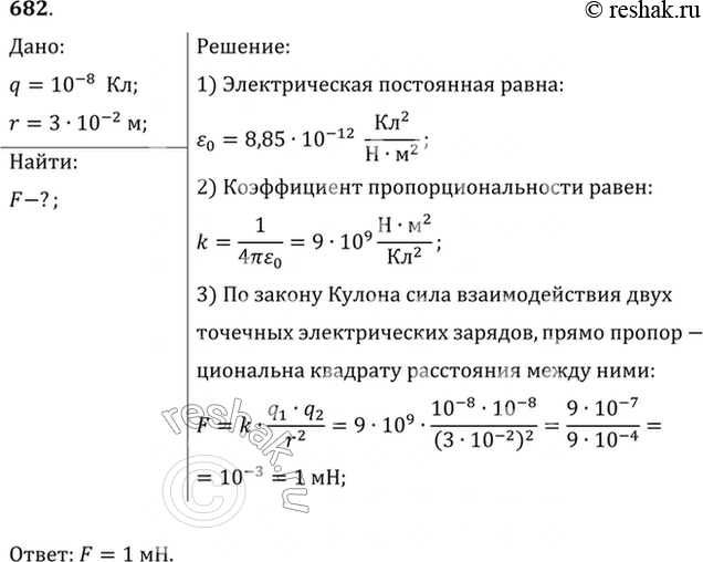
Изображение С какой силой взаимодействуют два заряда по 10 нКл, находящиеся на расстоянии 3 см друг от...

Решение #2

Изображение С какой силой взаимодействуют два заряда по 10 нКл, находящиеся на расстоянии 3 см друг от...
Загрузка...

Рассмотрим вариант решения задания из учебника Рымкевич 10-11 класс, Дрофа:
С какой силой взаимодействуют два заряда по 10 нКл, находящиеся на расстоянии 3 см друг от друга?
*Цитирирование задания со ссылкой на учебник производится исключительно в учебных целях для лучшего понимания разбора решения задания.
*размещая тексты в комментариях ниже, вы автоматически соглашаетесь с пользовательским соглашением