№783 ГДЗ Рымкевич 10-11 класс (Физика)
Решение #1
Решение #2

Рассмотрим вариант решения задания из учебника Рымкевич 10-11 класс, Дрофа:
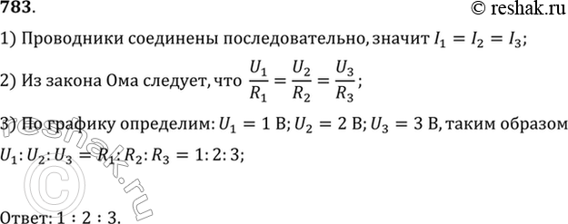
На рисунке 80 представлен график падения напряжения на трех последовательно соединенных проводниках одинаковой длины. Каково соотношение сопротивлений этих проводников?
*размещая тексты в комментариях ниже, вы автоматически соглашаетесь с пользовательским соглашением