№784 ГДЗ Рымкевич 10-11 класс (Физика)
Решение #1
Решение #2
Решение #3

Рассмотрим вариант решения задания из учебника Рымкевич 10-11 класс, Дрофа:
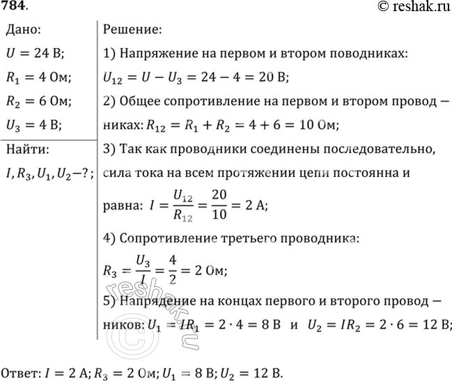
Цепь состоит из трех последовательно соединенных проводников, подключенных к источнику напряжением 24 В. Сопротивление первого проводника 4 Ом, второго 6 Ом, и напряжение на концах третьего проводника 4 В. Найти силу тока в цепи, сопротивление третьего проводника и напряжения на концах первого и второго проводников.
*размещая тексты в комментариях ниже, вы автоматически соглашаетесь с пользовательским соглашением