№789 ГДЗ Рымкевич 10-11 класс (Физика)
Решение #1
Решение #2
Решение #3

Рассмотрим вариант решения задания из учебника Рымкевич 10-11 класс, Дрофа:
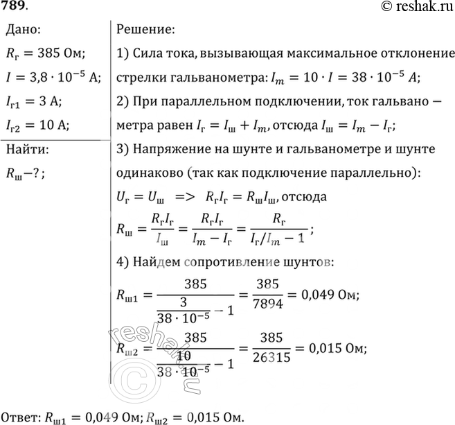
На школьном демонстрационном гальванометре (от амперметра) указаны сопротивление прибора 385 Ом и сила тока, вызывающая отклонение стрелки на одно деление, 3,8 • 10-5 А/дел. Вся шкала имеет 10 делений. Каковы сопротивления приложенных двух шунтов, делающих прибор амперметром с пределами измерения 3 и 10 А?
*размещая тексты в комментариях ниже, вы автоматически соглашаетесь с пользовательским соглашением