№793 ГДЗ Рымкевич 10-11 класс (Физика)
Решение #1
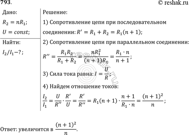
Решение #2
Решение #3

Рассмотрим вариант решения задания из учебника Рымкевич 10-11 класс, Дрофа:
Сопротивление одного из последовательно включенных проводников в n раз больше сопротивления другого. Во сколько раз изменится сила тока в цепи (напряжение постоянно), если эти проводники включить параллельно?
*размещая тексты в комментариях ниже, вы автоматически соглашаетесь с пользовательским соглашением