№794 ГДЗ Рымкевич 10-11 класс (Физика)
Решение #1
Решение #2
Решение #3

Рассмотрим вариант решения задания из учебника Рымкевич 10-11 класс, Дрофа:
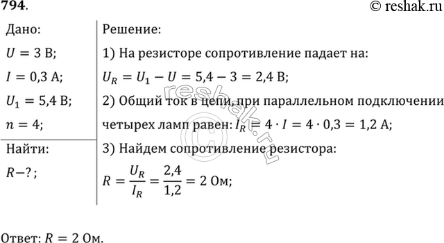
Четыре лампы, рассчитанные на напряжение 3 В и силу тока 0,3 А, надо включить параллельно и питать от источника напряжением 5,4 В. Резистор какого сопротивления надо включить последовательно лампам?
*размещая тексты в комментариях ниже, вы автоматически соглашаетесь с пользовательским соглашением