№822 ГДЗ Рымкевич 10-11 класс (Физика)
Решение #1
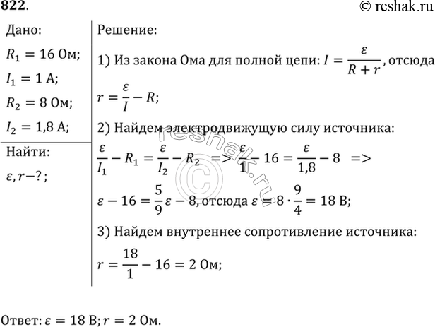
Решение #2
Решение #3

Рассмотрим вариант решения задания из учебника Рымкевич 10-11 класс, Дрофа:
При подключении к батарее гальванических элементов резистора сопротивлением 16 Ом сила тока в цепи была 1 А, а при подключении резистора сопротивлением 8 Ом сила тока стала 1,8 А. Найти ЭДС и внутреннее сопротивление батареи. При возможности выполните работу экспериментально, используя два резистора, сопротивления которых известны, и амперметр.
*размещая тексты в комментариях ниже, вы автоматически соглашаетесь с пользовательским соглашением