Упр.421 ГДЗ Атанасян 10-11 класс по геометрии (Геометрия)
Решение #1
Решение #2

Рассмотрим вариант решения задания из учебника Атанасян, Бутузов 11 класс, Просвещение:
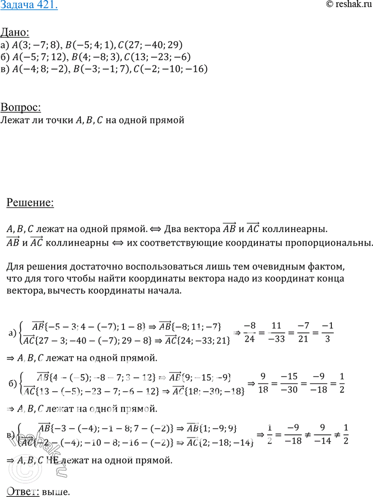
421 Лежат ли точки А, B и C на одной прямой, если: а) A (3; -7; 8), B (-5; 4; 1), C (27; -40; 29); б) A (-5; 7; 12), B (4; -8; 3), C (13; -23; -6); в) A (-4; 8; -2), B (-3; -1; 7), C (-2; -10; -16)? Решение
а) Если векторы AB и AC коллинеарны, то точки А, B и C лежат на одной прямой, а если не коллинеарны, то точки А, B и C не лежат на одной прямой. Найдем координаты этих векторов:
AB{-8;ll;-7}, AC{24;-33;21}. Очевидно, AC = -3AB, поэтому
векторы AB и AC коллинеарны, и, следовательно, точки А, B и C лежат на одной прямой.
*размещая тексты в комментариях ниже, вы автоматически соглашаетесь с пользовательским соглашением