Упр.498 ГДЗ Атанасян 10-11 класс по геометрии (Геометрия)
Решение #1
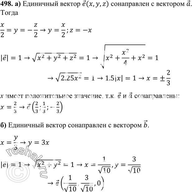
Решение #2

Рассмотрим вариант решения задания из учебника Атанасян, Бутузов 11 класс, Просвещение:
498 Найдите координаты единичных векторов, сонаправленных соответственно с векторами а {2; 1; -2} и b {1; 3; 0}.
*размещая тексты в комментариях ниже, вы автоматически соглашаетесь с пользовательским соглашением