Упр.212 ГДЗ Рыбченкова Александрова 8 класс (Русский язык)
Решение #1

Рассмотрим вариант решения задания из учебника Рыбченкова, Александрова 8 класс, Просвещение:
212 Прочитайте тексты, соблюдая правила перечислительной интонации. Объясните, почему перечислительная интонация в этих текстах всё-таки оказывается различной. К каким стилям речи относятся эти отрывки?
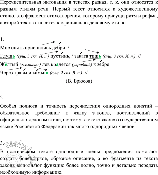
1. Мне опять приснились дебри,
Глуш(?) пустынь, заката тиш(?).
Ж..лтый лев кр..дётся к зебре
Через травы и камыш(?).
(В. Брюсов)
2. Государственный язык Российской Федерации подлежит обязательному использованию: 1) в деятельности федеральных органов государственной власти, органов государственной власти субъектов Российской Федерации... органов местного самоуправления, организаций всех форм собственности <...> 9) в деятельности общероссийских, региональных и муниципальных организаций телерадиовещания, редакций общероссийских, региональных и муниципальных периодических печатных изданий... 10) в рекламе...
(Закон о государственном языке Российской Федерации)
1. Перепишите, вставляя пропущенные буквы, фрагмент стихотворения В. Брюсова, графически обозначьте перечислительную интонацию и подчеркните однородные члены как члены предложения.
Перечислительная интонация в текстах разная, т. к. они относятся к разным стилям речи. Первый текст относится к художественному стилю, это фрагмент стихотворения, которому присущи ритм и рифма, а второй текст относится к официально-деловому стилю.
2. Объясните, почему во втором тексте так много однородных членов.
Особая полнота и точность перечисления однородных понятий – обязательное требование к языку законов, постановлений в официально-деловом стиле, поэтому в тексте закона о государственном языке Российской Федерации так много однородных членов.
3. Подумайте, какие функции выполняют однородные члены предложения в поэтическом тексте и во фрагменте из текста закона. Одинаковы ли эти функции? В каком из текстов однородные члены предложения помогают создать более яркое, образное описание, а в каком — более полно, точно и детально передать необходимую информацию?
В поэтическом тексте однородные члены предложения помогают создать более яркое, образное описание, а во фрагменте из текста закона выполняют функцию более полно, точно и детально передать необходимую информацию.
*размещая тексты в комментариях ниже, вы автоматически соглашаетесь с пользовательским соглашением