Упр.299 ГДЗ Разумовская Львова 8 класс (Русский язык)
Решение #1

Рассмотрим вариант решения задания из учебника Разумовская, Львова 8 класс, Дрофа, РосУчебник:
299 1. Спишите, вставляя пропущенные буквы и знаки препинания, раскрывая скобки. Графически обозначьте определяемые слова и распространённые определения.
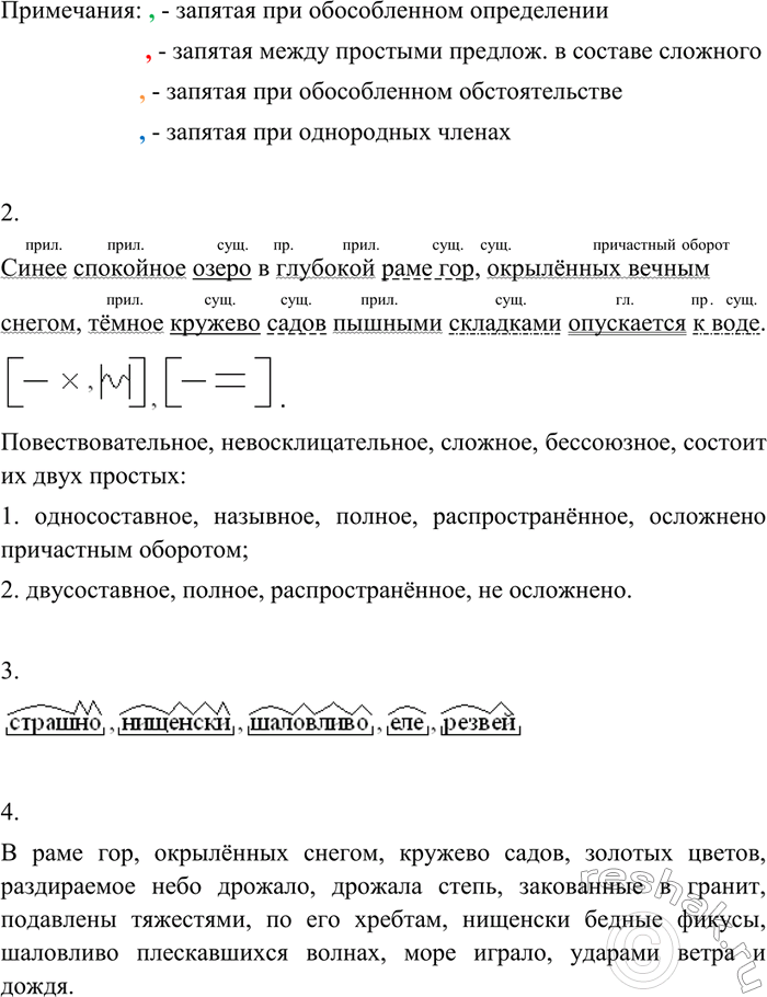
1) Синее спокойное озеро в глубокой раме гор окрылё(н, нн)ых вечным снегом тёмное кружево садов пышными складками опускается к воде. 2) Из двер.. белого дом..ка захлёс(?)нутого в..ноградниками выходит (на)встречу солнцу древний старец. 3) В св..щенной тиш..не восходит солнце и от к..мней острова подн..мается в небо сизый туман насыще(н, нн)ый сла..ким зап..хом золотых цветов. 4) Раздираемое молниями небо др..жало др..жала и степь то вся вспых..вая синим огнём то погружаясь в холодный тяжёлый и тесный мрак страшно суж..вавший её. 5) Закова(н, нн)ые вгр..нит волны моря подавле(н, нн)ы громадными тяж..стями ск..льзящ..ми по его хр..бтам. 6) По обеим сторонам к..мина стоят фикусы нищенски бедные листьями. 7) Струйка дыма в..лась в ночном воздух., полном влаг.. и свежеет., моря. 8) Лодка колыхалась на волнах ш..ловливо пл..скавш..хся об её борта еле двигалась по тёмному морю а оно играло всё резвей и резвей. 9) Тиш..на прерывалась звуками песни дол..тавш..й с реки. 10) Трава сг..баемая ударами ветра и дождя л..жилась на землю.
(М. Горький)
2. Проведите синтаксический разбор первого предложения.
3. Графически покажите морфемный состав наречий.
4. Найдите слова, употреблённые в переносном значении.
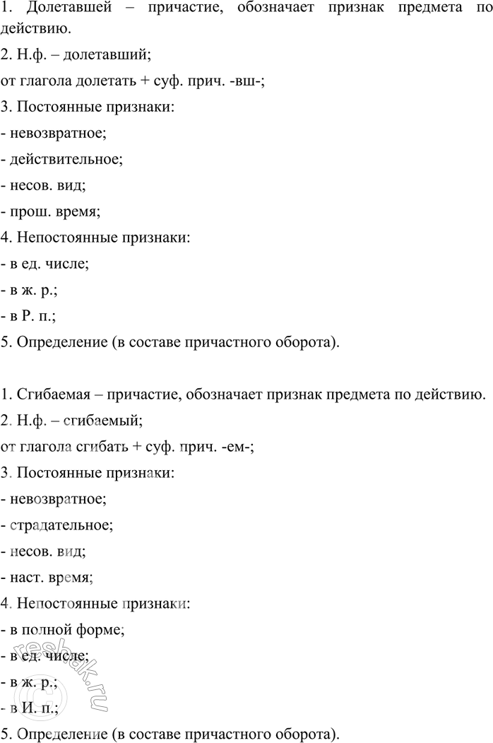
5. Выполните морфологический разбор причастий.
В раме гор, окрылённых снегом, кружево садов, золотых цветов, раздираемое небо дрожало, дрожала степь, закованные в гранит, подавлены тяжестями, по его хребтам, нищенски бедные фикусы, шаловливо плескавшихся волнах, море играло, ударами ветра и дождя.
*размещая тексты в комментариях ниже, вы автоматически соглашаетесь с пользовательским соглашением