Упр.1076 ГДЗ Лукашик 7-9 класс по физике (Физика)
Решение #1

Рассмотрим вариант решения задания из учебника Лукашик, Иванова 8 класс, Просвещение:
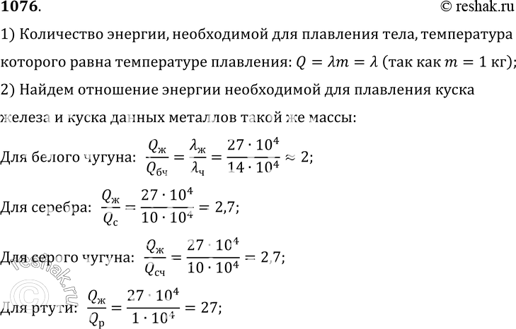
1076. Во сколько раз плавление куска железа массой
1 кг требует больше энергии, чем плавление той же массы белого чугуна, серебра, серого чугуна и ртути, нагретых до своей температуры плавления?
*размещая тексты в комментариях ниже, вы автоматически соглашаетесь с пользовательским соглашением