Упр.1348 ГДЗ Лукашик 7-9 класс по физике (Физика)
Решение #1

Рассмотрим вариант решения задания из учебника Лукашик, Иванова 9 класс, Просвещение:
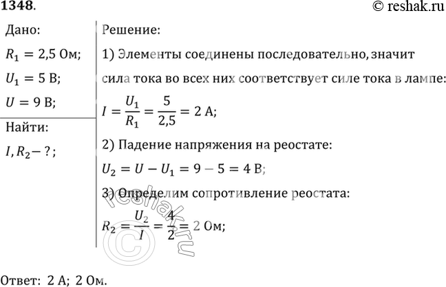
1348. Нить накала электронной лампы (рис. 325) имеет сопротивление 2,5 Ом. Определите показание амперметра и сопротивление реостата, если напряжение на нити накала 5 В, а напряжение на зажимах батареи 9 В.
*размещая тексты в комментариях ниже, вы автоматически соглашаетесь с пользовательским соглашением