Упр.1361 ГДЗ Лукашик 7-9 класс по физике (Физика)
Решение #1

Рассмотрим вариант решения задания из учебника Лукашик, Иванова 9 класс, Просвещение:
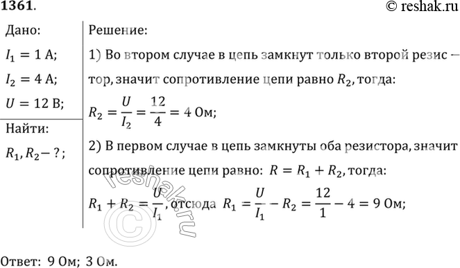
1361. При замыкании переключателя в положение 1 (рис. 331) амперметр показывает силу тока 1 А, а в положении 2 — силу тока 4А. Определите сопротивление каждого, если напряжение на зажимах цепи 12 В.
*размещая тексты в комментариях ниже, вы автоматически соглашаетесь с пользовательским соглашением