Упр.1375 ГДЗ Лукашик 7-9 класс по физике (Физика)
Решение #1

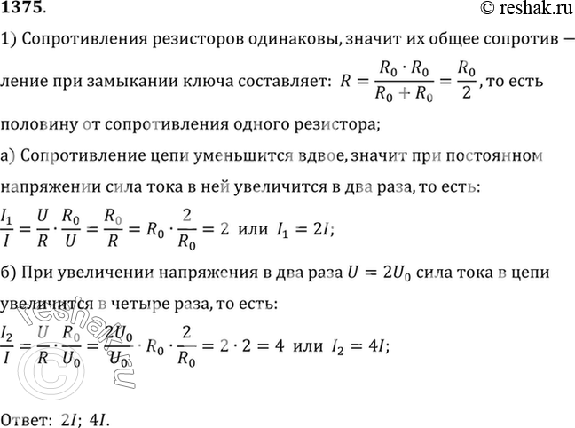
Рассмотрим вариант решения задания из учебника Лукашик, Иванова 9 класс, Просвещение:
1375°. При напряжении U и разомкнутом выключателе (рис. 339) амперметр показывает силу тока I. Каково будет показание амперметра, если: а) замкнуть цепь (напряжение поддерживается постоянным); б) при замкнутом выключателе напряжение увеличить в 2 раза? (Сопротивления, включенные в цепь, одинаковы.)
*размещая тексты в комментариях ниже, вы автоматически соглашаетесь с пользовательским соглашением