Упр.1416 ГДЗ Лукашик 7-9 класс по физике (Физика)
Решение #1

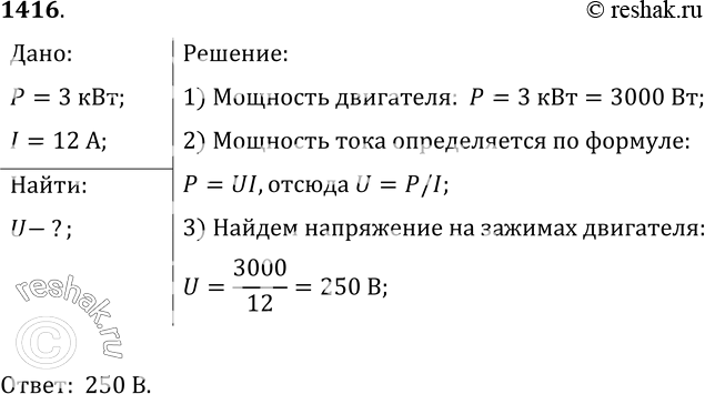
Рассмотрим вариант решения задания из учебника Лукашик, Иванова 9 класс, Просвещение:
1416. Мощность электродвигателя 3 кВт, сила тока 12 А. Определите напряжение на зажимах электродвигателя.
*размещая тексты в комментариях ниже, вы автоматически соглашаетесь с пользовательским соглашением