Упр.1445 ГДЗ Лукашик 7-9 класс по физике (Физика)
Решение #1

Рассмотрим вариант решения задания из учебника Лукашик, Иванова 9 класс, Просвещение:
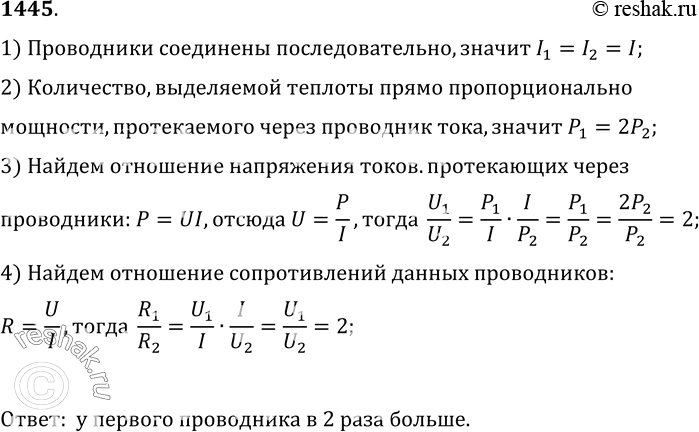
1445. В цепь последовательно включены два проводника. В первом из них выделяется в 2 раза большее количество теплоты, чем за то же самое время во втором. На каком проводнике напряжение больше и во сколько раз? У какого из проводников сопротивление больше и во сколько раз?
*размещая тексты в комментариях ниже, вы автоматически соглашаетесь с пользовательским соглашением