Упр.166 ГДЗ Лукашик 7-9 класс по физике (Физика)
Решение #1

Рассмотрим вариант решения задания из учебника Лукашик, Иванова 7 класс, Просвещение:
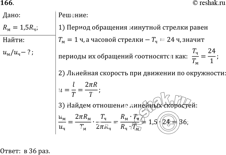
166. Минутная стрелка часов в 1, 5 раза длиннее часовой. Определите, во сколько раз линейная скорость конца часовой стрелки меньше, чем линейная скорость конца минутной стрелки.
*размещая тексты в комментариях ниже, вы автоматически соглашаетесь с пользовательским соглашением