Упр.1194 ГДЗ Алимов 10-11 класс (Алгебра)
Решение #1
Решение #2

Рассмотрим вариант решения задания из учебника Алимов, Колягин, Ткачёва 11 класс, Просвещение:
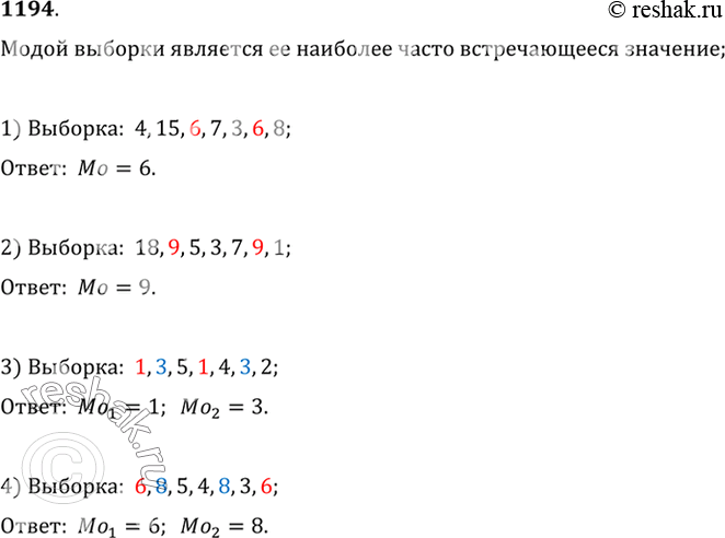
1194 Найти моду выборки:
1) 4, 15, 6, 7, 3, 6, 8;
2) 18, 9, 5, 3, 7, 9, 1;
3) 1, 3, 5, 1, 4, 3, 2;
4) 6, 8, 5, 4, 8, 3, 6.
*размещая тексты в комментариях ниже, вы автоматически соглашаетесь с пользовательским соглашением