Упр.1267 ГДЗ Алимов 10-11 класс (Алгебра)
Решение #1
Решение #2

Рассмотрим вариант решения задания из учебника Алимов, Колягин, Ткачёва 11 класс, Просвещение:
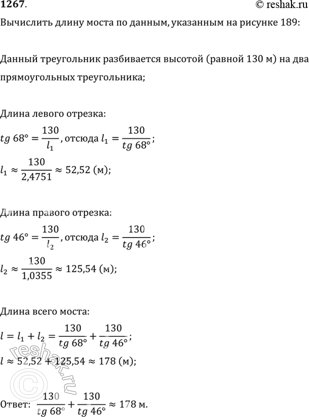
1267 Вычислить длину моста по данным, указанным на рисунке 189.
*размещая тексты в комментариях ниже, вы автоматически соглашаетесь с пользовательским соглашением