Упр.1464 ГДЗ Алимов 10-11 класс (Алгебра)
Решение #1
Решение #2

Рассмотрим вариант решения задания из учебника Алимов, Колягин, Ткачёва 11 класс, Просвещение:
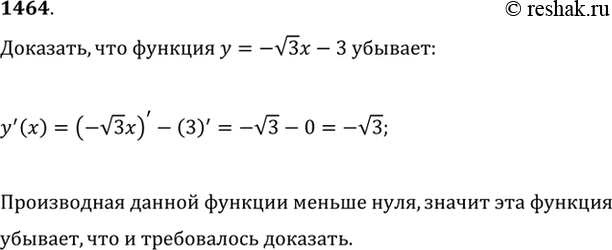
464 Доказать, что функция y = -(корень 3)х-З убывает.
*размещая тексты в комментариях ниже, вы автоматически соглашаетесь с пользовательским соглашением