Упр.393 ГДЗ Алимов 10-11 класс (Алгебра)
Решение #1
Решение #2

Рассмотрим вариант решения задания из учебника Алимов, Колягин, Ткачёва 10 класс, Просвещение:
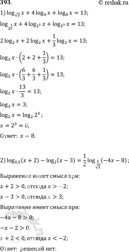
393 1) log корень 2 (x) + 4log4(x) + log8(x) =13;
2) log0,5(x+2) - log2(x-3)=1/2 log 1/корень 2 (-4x-8).
*размещая тексты в комментариях ниже, вы автоматически соглашаетесь с пользовательским соглашением