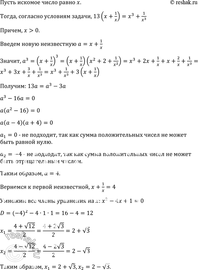
Упр.300 ГДЗ Макарычев Миндюк 9 класс (Алгебра)
Решение #1
Решение #2

Рассмотрим вариант решения задания из учебника Макарычев, Миндюк, Нешков 9 класс, Просвещение:
300. Решите уравнение:
а) x2+1/x2 -1/2 (x-1/x) =3*1/2;
б) x2+1/x2- 1/3(x+1/x)=8.
*размещая тексты в комментариях ниже, вы автоматически соглашаетесь с пользовательским соглашением