Упр.307 ГДЗ Макарычев Миндюк 9 класс (Алгебра)
Решение #1
Решение #2

Рассмотрим вариант решения задания из учебника Макарычев, Миндюк, Нешков 9 класс, Просвещение:
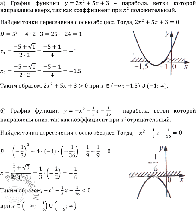
307. Найдите, при каких значениях x трёхчлен:
а) 2x2 + 5x + 3 принимает положительные значения;
б) —х - 1x/3 — 1/36 принимает отрицательные значения.
*размещая тексты в комментариях ниже, вы автоматически соглашаетесь с пользовательским соглашением