Упр.332 ГДЗ Макарычев Миндюк 9 класс (Алгебра)
Решение #1
Решение #2

Рассмотрим вариант решения задания из учебника Макарычев, Миндюк, Нешков 9 класс, Просвещение:
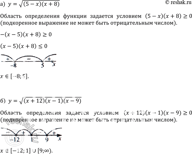
332. Найдите область определения функции:
а) у = корень ((5 - х)(х + 8)); б) у = корень ((x + 12)(x - 1)(х - 9)).
*размещая тексты в комментариях ниже, вы автоматически соглашаетесь с пользовательским соглашением