Упр.362 ГДЗ Макарычев Миндюк 9 класс (Алгебра)
Решение #1
Решение #2

Рассмотрим вариант решения задания из учебника Макарычев, Миндюк, Нешков 9 класс, Просвещение:
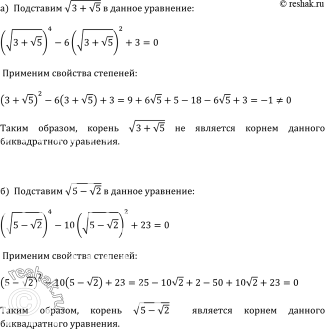
362. Является ли число:
а) корень (3 + (корень 5)) корнем биквадратного уравнения х4 - 6х2 + 3 = 0;
б) корень (5 - (корень 2)) корнем биквадратного уравнения x4 - 10x2 + 23 = 0?
*размещая тексты в комментариях ниже, вы автоматически соглашаетесь с пользовательским соглашением