Упр.452 ГДЗ Макарычев Миндюк 9 класс (Алгебра)
Решение #1
Решение #2

Рассмотрим вариант решения задания из учебника Макарычев, Миндюк, Нешков 9 класс, Просвещение:
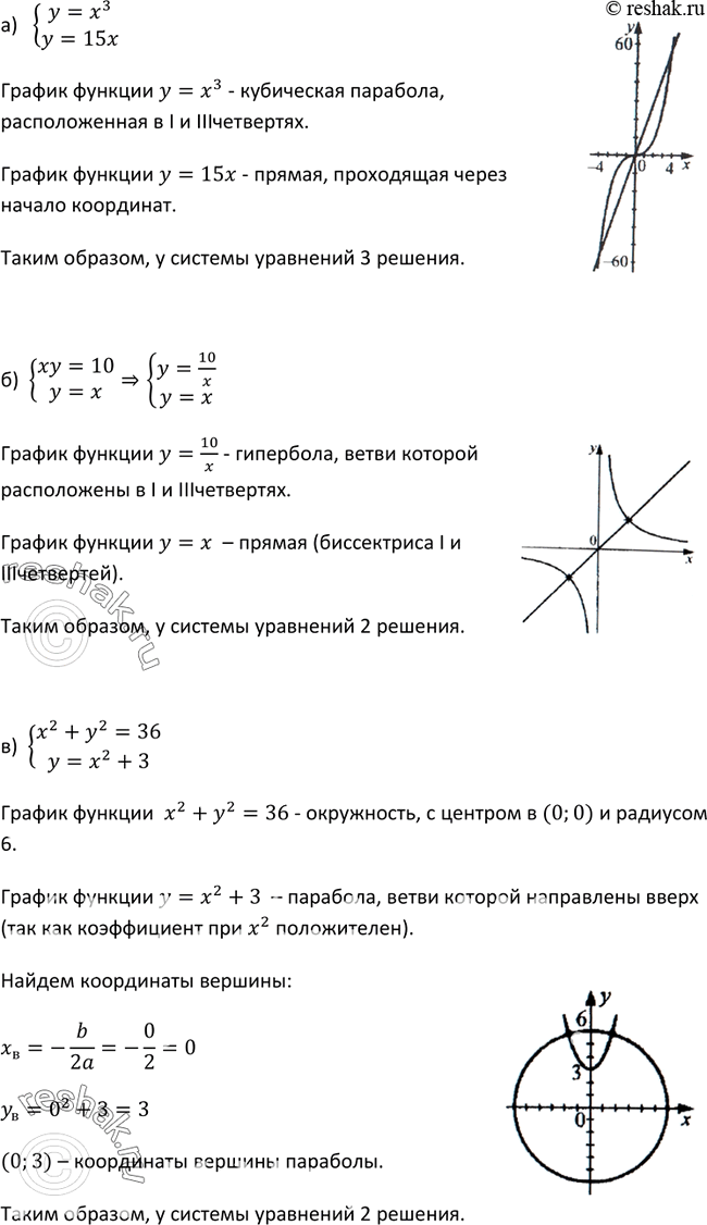
452. Построив схематически графики уравнений, выясните, сколько решений имеет система уравнений:
а) система
y=x3,
y=15x;
б) система
xy=10,
y=x;
в) система
x2+y2=36,
y=x2+3.
*размещая тексты в комментариях ниже, вы автоматически соглашаетесь с пользовательским соглашением