Упр.462 ГДЗ Макарычев Миндюк 9 класс (Алгебра)

Решение #1

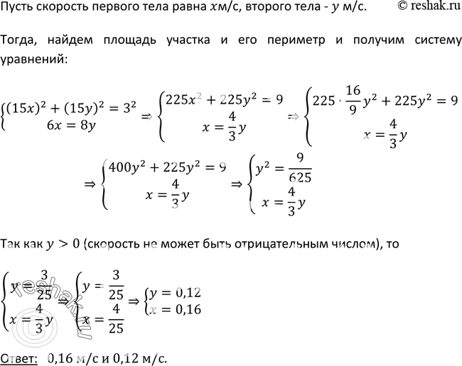
Изображение 462. От вершины прямого угла по его сторонам начинают одновременно двигаться два тела. Через 15 с расстояние между ними стало равно 3 м. С какой скоростью двигалось...

Решение #2

Изображение 462. От вершины прямого угла по его сторонам начинают одновременно двигаться два тела. Через 15 с расстояние между ними стало равно 3 м. С какой скоростью двигалось...
Дополнительное изображение
Загрузка...

Рассмотрим вариант решения задания из учебника Макарычев, Миндюк, Нешков 9 класс, Просвещение:
462. От вершины прямого угла по его сторонам начинают одновременно двигаться два тела. Через 15 с расстояние между ними стало равно 3 м. С какой скоростью двигалось каждое тело, если известно, что первое прошло за 6 с такое же расстояние, какое второе прошло за 8 с?
*Цитирирование задания со ссылкой на учебник производится исключительно в учебных целях для лучшего понимания разбора решения задания.
*размещая тексты в комментариях ниже, вы автоматически соглашаетесь с пользовательским соглашением