Упр.480 ГДЗ Макарычев Миндюк 9 класс (Алгебра)
Решение #1
Решение #2

Рассмотрим вариант решения задания из учебника Макарычев, Миндюк, Нешков 9 класс, Просвещение:
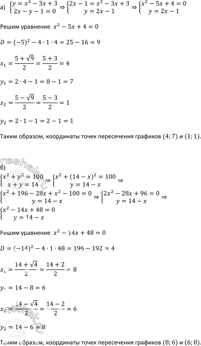
480 Не выполняя построения, найдите координаты точек пересечения:
а) параболы у = х2 - Зх + 3 и прямой 2х - у - 1 = 0;
б) окружности х2 + у2 = 100 и прямой х + у = 14.
*размещая тексты в комментариях ниже, вы автоматически соглашаетесь с пользовательским соглашением