Упр.805 ГДЗ Макарычев Миндюк 9 класс (Алгебра)
Решение #1
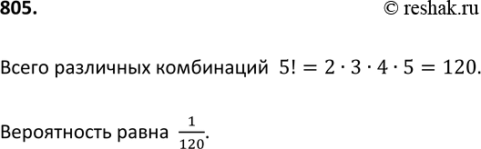
Решение #2

Рассмотрим вариант решения задания из учебника Макарычев, Миндюк, Нешков 9 класс, Просвещение:
805. Чтобы открыть сейф, надо набрать в определённой последовательности пять цифр (без их повторения): 1, 2, 3, 4 и 5. Какова вероятность того, что если набирать цифры в произвольном порядке, то сейф откроется?
*размещая тексты в комментариях ниже, вы автоматически соглашаетесь с пользовательским соглашением