Упр.856 ГДЗ Макарычев Миндюк 9 класс (Алгебра)
Решение #1
Решение #2
Решение #3

Рассмотрим вариант решения задания из учебника Макарычев, Миндюк, Нешков 9 класс, Просвещение:
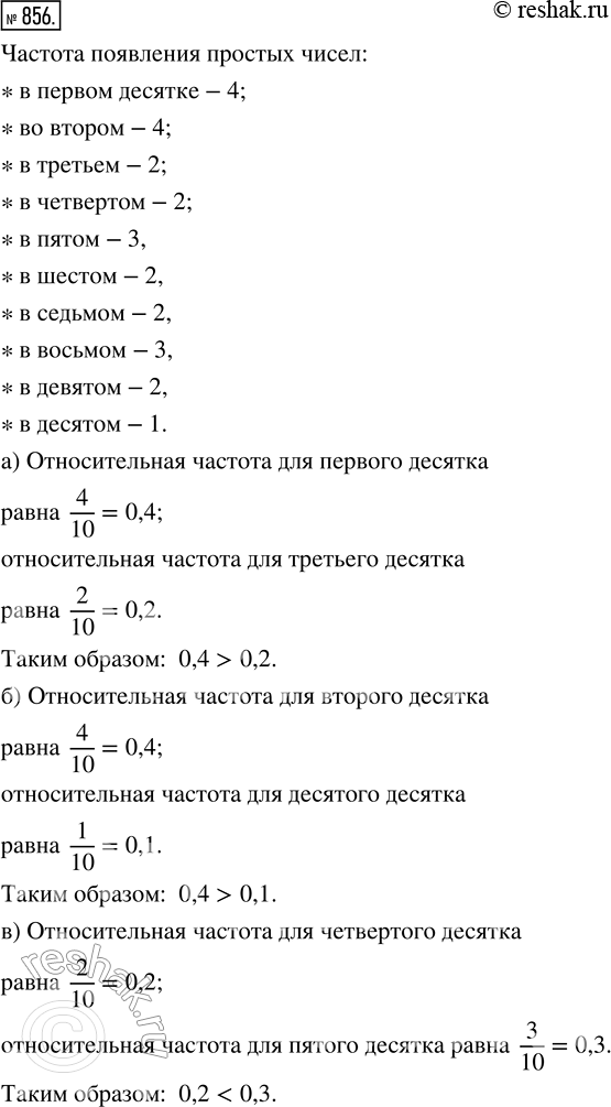
856. Для натуральных чисел от 1 до 99 включительно найдите частоту появления простых чисел в первом десятке, втором десятке, третьем десятке и т. д. Сравните относительные частоты для:
а) первого и третьего десятков;
б) второго и десятого десятков;
в) четвёртого и пятого десятков.
*размещая тексты в комментариях ниже, вы автоматически соглашаетесь с пользовательским соглашением