Упр.950 ГДЗ Макарычев Миндюк 9 класс (Алгебра)
Решение #1
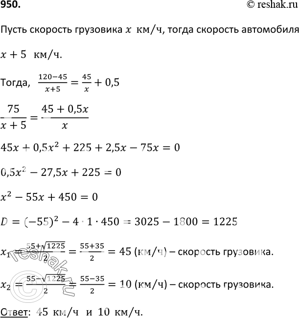
Решение #2

Рассмотрим вариант решения задания из учебника Макарычев, Миндюк, Нешков 9 класс, Просвещение:
950. Из села в город, к которому ведёт дорога длиной 120 км, выехала легковая автомашина. Через 30 мин из города в село выехал грузовик и встретился с легковой автомашиной в 45 км от города. Найдите скорость грузовика, если она меньше скорости легковой автомашины на 5 км/ч.
*размещая тексты в комментариях ниже, вы автоматически соглашаетесь с пользовательским соглашением