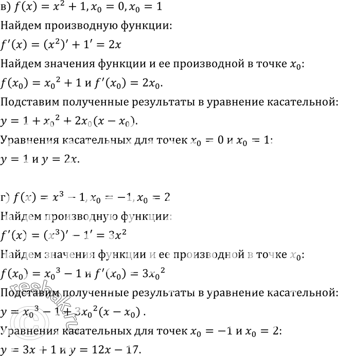
Упр.255 ГДЗ Колмогоров 10-11 класс (Алгебра)

Решение #1

Изображение Упр.255 ГДЗ Колмогоров 10-11 класс
Дополнительное изображение
Загрузка...

Совет дня!
Поиск по сайту решак.ру может помочь найти другой похожий топик из других учебных изданий. Таким образом, можете скомпоновать их разные части и получить уникальный ответ на задание.
*Цитирирование задания со ссылкой на учебник производится исключительно в учебных целях для лучшего понимания разбора решения задания.
*размещая тексты в комментариях ниже, вы автоматически соглашаетесь с пользовательским соглашением