Упр.38 ГДЗ Лукашик 7-9 класс по физике (Физика)

Решение #1

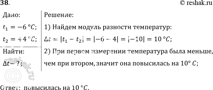
Изображение 38.	Ночью температура возду-ха была -6 °С, а днем +4 °С. На сколько градусов изменилась температура...
Загрузка...

Рассмотрим вариант решения задания из учебника Лукашик, Иванова 7 класс, Просвещение:
38. Ночью температура возду-
ха была -6 °С, а днем +4 °С. На сколько градусов изменилась температура воздуха?
*Цитирирование задания со ссылкой на учебник производится исключительно в учебных целях для лучшего понимания разбора решения задания.
*размещая тексты в комментариях ниже, вы автоматически соглашаетесь с пользовательским соглашением